Objective
​​​​​​​
Allow health-conscious individuals to log in to a responsive health and well being portal to record their health and medical information, and access general physical and mental well being features.

Halcyon Mental Health

As someone who has worked to support individuals struggling with their mental health, particularly individuals struggling with depression, I know how challenging it can be for those people to find the proper tools to help them navigate their symptoms and find proper support as well as use those tools consistently over time long enough for them to see the benefits of it. According to research, mental health apps work best if they connect users to professional help, connect them to outside support such as a community, and allow them to track their symptoms. Halcyon was designed to do just that - with added educational support tools available and an extra touch of empathy. 
Solving the Problem
Problem Statement
Users with depression need a way to manage their health. We'll know this to be true when users are able to track their moods/symptoms, seek support, connect with a doctor and receive tailored advice. 
Competitive Analysis
Others that were researched but not included in the original analysis include: 
Heathily​
Capzule​
Fabulous​
Wysa​
What’s up?​
Happify 
Woebot​
Youper​
Shine​
Simply Me​
DBT Coach​
Surveys and Interviews
What have users experienced and what do they want?
Research Goals
Understand what features users find to be the most and least helpful when using mental health apps
Determine how users feel about community support 
Determine how useful users feel about tracking their moods and behaviours and what things might impact their motivation to do so
Determine usefulness and relevancy of access to a therapist or their own GP when managing their mental health
Determine how much experience users have with chatbot features and understand their feelings about them and usefulness
Online Survey
​​​​​​​I took to reddit to conduct an anonymous survey on a depression support thread.  All participants indicated that they currently have depression or have suspected they have depression. 
- Users ranged from 15-36 years of age.
- 50% of users indicated that they use a wellbeing or mental health app to help manage their depression.
- Connecting with others, doctors, medication reminders, and receiving a sense of validation are important features as well as gamification and proper encouragement of engagement.
- Too many features, too many notifications and being pushed into activities were noted as points of frustration.


Do you find using apps to manage your wellbeing difficult to keep up with? If so, why?
"Most of them tell me things I have heard before or are not very helpful for my situation"
"Many lack engagement and do not properly encourage consistency"
"I don't use ones that track progress. If I did, I'm not sure I would keep up with them out of laziness. Especially if they were too involved"
If you are someone with depression, what do you think are useful features of an app for depression management?
"Medication reminders, group video or general text chat sessions, connects with therapists or better yet doctors that can prescribe medicine"
"Most important would be a fast connection with a support group, if not a real doctor"
"Reminding me that it's normal to feel down, reminding me to do the things I know help me feel better"
If you are someone with depression, what are some not so helpful features of an app for depression management?
"Writing about my day. While I don't mind putting in a small sentence every once in a while, but when you're expected to write up a paragraph on your day, especially if it's not been a good day, I avoid it"
"App's that push people into unwanted activities are a big no for me, sometimes we can't even get out of bed, so the last thing I want to worry about is something like a diet plan that is supposed to make us feel better"
"If it's too complex or complicated, I'll get annoyed and not use it. I also hate too many notifications. I turn them off on most apps because I don't like being disturbed all the time, but then I forget about the app and not use it"
Interviews
I interviewed 3 participants who either have or had experience with depression. 
Maintaining mental health was noted as being very important, however, participants had experience with using only one or two apps for it. 
All of the women indicated that they used a menstrual cycle app and mentioned that one of the things they tracked were their moods. - Period tracking could be a great feature to incorporate into my app. 
All users indicated that an important feature would be to incorporate the ability to connect and communicate with their health provider. 
Privacy is important, but the ability to pick and share certain information with a GP or healthcare provider would be valuable. 
All users noted that one of the biggest deterrents in using mental health apps were the expensive costs involved. 
Participants had patchy experience with AI and chatbots in a healthcare environment, but when used, they found them entertaining or useful when programmed correctly. 
Community forums and features are helpful as long as privacy is maintained.
User Personas
User Flows
Adding an Appointment
Tracking Symptoms
Task Analysis & User Flows
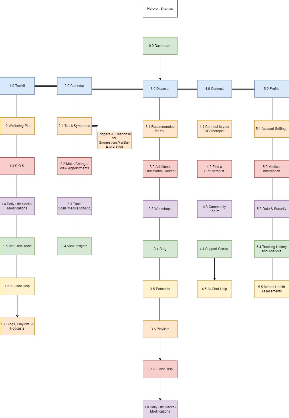
Card Sorts & Site Maps
Wireframes
Lo-Fidelity 
Mood Tracking
Search for Therapist
Mid-Fidelity
Mood Tracking
Find a Therapist
Usability Testing
Goals 
The goal of this study is to assess the learnability and satisfaction with the Halcyon mobile app. We would like to understand if users can understand basic functions of the app, such as tracking mood/symptoms, searching for a therapist, and scheduling appointments. 
Test Objectives​ 
Determine if users are easily able to understand the navigation and information architecture of the basic functions listed above.
 Observe the satisfactions of users interacting with the app to determine the likelihood of it’s helpfulness and potential continuous use. 
Methodology​
This study will have a mix of in-person and remote virtual sessions. The task will include a short briefing, task performance with the Halcyon Health mobile app, and a debriefing
Participants and Schedule
We tested 6 participants. Their identities and contact information are considered confidential and should not be shared. Here is a list of participants and basic demographic information:
Polishing the Design
Iterations.....
Design Language System
Solving a problem through professional support combined with behavioural activation
The combination of an app that helps you track your mood and behaviours combined with the ability to share and speak with a healthcare professional is essential to helping others overcome their depression. Everyone experiences depression differently. Without the essential link to a healthcare provider to help users make sense of their moods and behaviours, only little progress can be made toward tackling depression. 
Back to Top